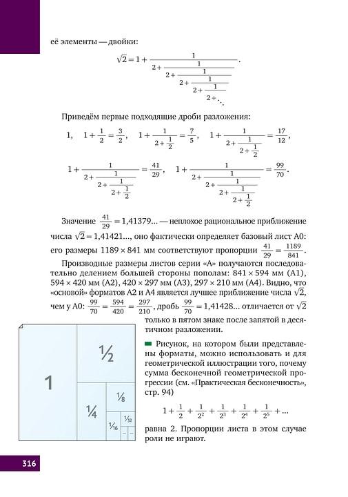
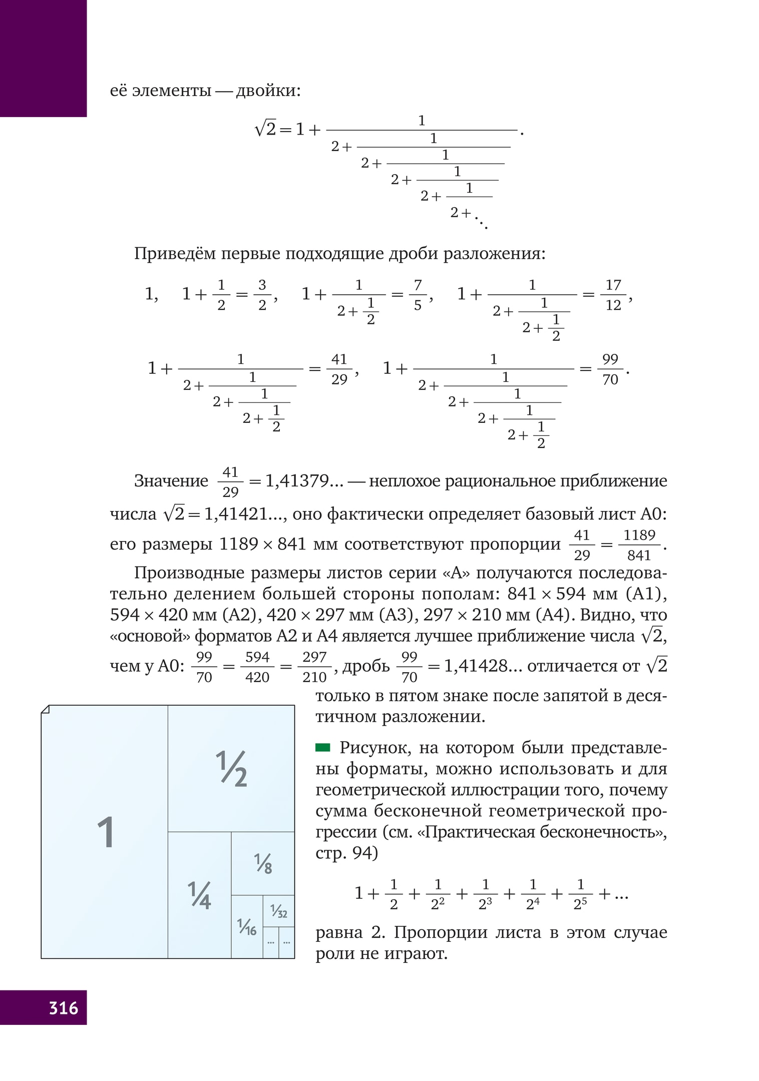
О книге
В сюжетах, собранных в книге, рассказывается как о математической «составляющей» крупнейших достижений цивилизации, так и о математической «начинке» привычных, каждодневных вещей. Все авторы — известные учёные.
Увлекательный, популярно-описательный стиль изложения делает материалы книги доступными для широкого круга читателей.
Во втором издании представлены новые авторы и сюжеты, объём книги вырос вдвое. Добавлены разделы «Дополнения и комментарии» и «Книжная полка».
Книга издана по решению Учёного совета Математического института имени В. А. Стеклова Российской академии наук.
Математическая составляющая / Редакторы-составители Н. Н. Андреев, С. П. Коновалов, Н. М. Панюнин ; Художник-оформитель Р. А. Кокшаров. — 2-е изд., расш. и доп. — М. : Фонд «Математические этюды», 2019. — 367 с. : ил. — ISBN 978-5-906825-02-5. — Тираж 17 000 экз.


































